| 文 号 | 发文日期 | ||
|---|---|---|---|
| 发布机构 | 有 效 性 | ||
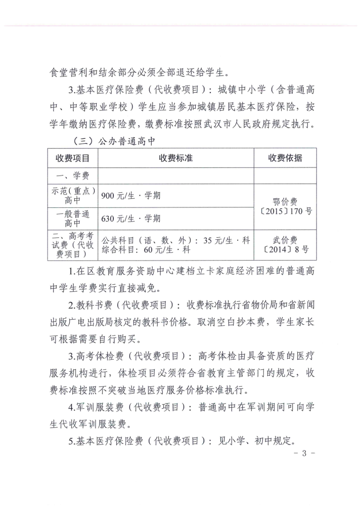
| 标 题 | 欧亚国际(中国)官方网站 教育局关于做好2021年春季收费工作的通知 | ||
收藏本站|关于我们|联系我们|网站地图
主办单位:欧亚国际(中国)官方网站
地址:武汉市新华路255号 网站技术维护电话:027-85481989
政府网站标识码:4201030005 鄂ICP备05016495号-1
鄂公网安备 42010302000667号
鄂公网安备 42010302000667号









