| 文 号 | 武政办〔2023〕84号 | 发文日期 | 2023-08-21 11:45 |
|---|---|---|---|
| 发布机构 | 武汉市人民政府办公厅 | 有 效 性 | 有效 |
| 标 题 | 市人民政府办公厅关于印发武汉市服务业扩大开放综合试点实施方案的通知 | ||
市人民政府办公厅关于印发武汉市服务业扩大开放综合试点实施方案的通知
各区人民政府,市人民政府各部门,各有关单位:
《武汉市服务业扩大开放综合试点实施方案》已经市人民政府同意,现印发给你们,请认真组织实施。
武汉市人民政府办公厅
2023年8月21日
武汉市服务业扩大开放综合试点实施方案
为做好国家服务业扩大开放综合试点工作,按照《商务部关于印发〈武汉市服务业扩大开放综合试点总体方案〉的通知》(商资发〔2022〕211号)(以下简称总体方案)要求,结合我市实际,特制订本方案。
一、总体要求
坚持以习近平新时代中国特色社会主义思想为指导,深入学习贯彻党的二十大精神和习近平总书记考察湖北武汉重要讲话精神,按照党中央、国务院决策部署,贯彻省委、省政府和市委工作要求,紧紧围绕国家中心城市、长江经济带核心城市、重要工业基地、科研教育基地和综合交通枢纽等定位,发挥武汉特色优势,进一步推进服务业改革开放,进一步融入国际产业链供应链,加快发展现代服务业,塑造国际合作和竞争新优势,在湖北建设全国构建新发展格局先行区中当先锋、打头阵,担当主力军,为奋力谱写全面建设社会主义现代化国家武汉篇章作出更大贡献。
二、发展目标
到2025年,全面落实90项改革试点任务,力争形成10—15项典型案例或者可复制可推广的试点经验,服务业支撑经济发展、民生改善、社会进步的功能显著增强,区域辐射力和全球影响力全面提升,形成市场更加开放、制度更加规范、监管更加有效、环境更加优良的服务业开放新格局。
三、重点工作
(一)推动试点任务落地。围绕推动科教、金融、健康医疗、贸易投资便利化服务、物流运输、“两业”融合、优化人才服务等7个领域扩大开放,以及优化完善“光谷”“车谷”两大平台服务功能,积极谋划制度改革和政策创新,切实抓好试点任务落实。各试点任务牵头单位、责任单位要加强政策研究,积极与国家部委、省级部门沟通对接,争取政策支持和工作指导,制定细化各试点任务的实施举措,开展政策解读,加强指导运用,推动各项试点任务尽快落地见效。
(二)培育引进重点项目。聚焦科教服务、金融服务、健康医疗服务等服务业重点领域标志性示范性项目,鼓励企业扩市场、提增量、强能级,助力存量企业探索产业新模式,推动传统服务业“补链”增效、优势服务业“扩链”增容。加大对数字经济、跨境电商、数据开放交易、金融科技创新等新业态、新模式的研究和引进,推动更多标志性示范项目落地。对接商务部“投资中国年”、中国国际进口博览会、中国国际服务贸易交易会、中国国际服务外包交易博览会等平台资源,建立国际化投资促进网络,提高项目招引针对性、精准性、有效性,吸引更多全球高端服务业来汉投资发展。
(三)建设重点示范平台。根据区位优势、产业基础和发展特色,明确各重点平台和重点园区服务业开放发展重点方向,探索完善“产业+平台+园区”等开放模式,形成各具特色、协同发展、优势互补的服务业开放发展新局面。支持重点区域建设《区域全面经济伙伴关系协定》(RCEP)先行示范区,大力推进武汉自贸片区、3个综保区等开放平台建设,加快建设自贸区联动创新区。支持综保区发挥开放平台优势,发展研发、检测、维修等“保税+”业务。推进东湖科技保险创新示范区建设,深化科技保险改革创新。完善大健康产业“一城一园三区”布局,打造医疗健康服务集聚区,建设一体化研发创新体系。高质量推进国家特色服务出口基地、服务外包省级示范园区建设,争创国家数字服务出口基地、国家中医药服务出口基地,推动特色服务产业集聚和服务出口。
(四)推动“两业”融合发展。加快培育一批创新活跃、效益显著、质量卓越、带动效应突出的“两业”深度融合发展企业、平台和示范区,使“两业”融合成为推动制造业高质量发展的重要支撑。围绕新一代信息技术、汽车制造、航天航空、大健康、现代服务业等重点产业,发展总部经济、楼宇经济和服务业集聚区,培育共享生产平台,建设数字化、网络化、智能化制造和服务体系,构建促进“两业”融合发展产业生态。推进制造服务化和服务制造化发展。实施“两业”融合品牌发展计划,鼓励产业链龙头骨干企业创立集制造与服务一体化的品牌,培育形成一批省级以上“两业”融合示范企业,引导制造企业逐步实现从生产制造向“制造+服务”战略转型。加强对工业互联网、工业设计、检验检测、知识产权等生产性服务业的要素供给,更好整合传统要素与创新要素,推动“科技—产业—金融”良性循环。
(五)探索制度创新改革。对标RCEP等国际经贸规则,引入专业化、高端化、多样化的优质服务供给,激发市场主体内生动力和创新活力,带动知识技术、数据要素和资金跨境流动,促进产业深入参与全球价值链分工,优化升级产业结构,持续培育发展动能,塑造国际竞争和合作新优势。统筹推进服务业扩大开放综合试点、湖北自贸试验区(武汉片区)建设,实现重点任务共同谋划、重点项目共推共建,最大限度释放改革创新叠加效应,力争在科教服务、金融服务、健康医疗服务、“两业”融合、人才服务等领域形成一批首创性、开拓性、可视化创新成果。
(六)优化营商环境。全面实施市场准入负面清单制度和公平竞争审查制度,在贸易投资自由化便利化、畅通要素流通、推进要素市场化配置改革等方面多点发力,打造市场化、法治化、国际化一流营商环境。进一步深化“放管服”改革,持续推进“五减五通”“一网通办”“全程通办”,全面实行企业开办“1050”标准,提高审批服务质效。完善服务业开放发展政策体系,细化支持企业融资、加强人才引进、保障项目用地、数据流通交易、知识产权保护等要素保障措施,在发展“软环境”上实现新突破,全力打造全国营商环境新高地。
(七)统筹发展和安全。强化风险意识和底线思维,坚持渐进实施,审慎制定改革政策措施。完善风险评估和预警机制,健全完善服务业相关产业发展统计监测和风险评价体系,提升产业风险防控能力。重点针对数据开放、金融开放等领域,紧盯关键节点,强化底线思维,加强跨区域、跨部门信息共享、监管协作和风险处置合作。分领域定期开展风险防控评估,动态调整风险防控清单,制定风险处置预案和应对措施,切实防范化解重大风险。
四、实施步骤
(一)健全体制机制(2023年)。部署启动试点任务,压紧压实责任,营造浓厚氛围,开展差异化改革探索,力争完成全部试点任务的40%以上。
(二)全面深化推进(2024年)。积极推动示范园区、示范项目等落地,破解试点难点,积累工作经验,形成一批优秀案例,力争完成全部试点任务的90%以上。
(三)总结巩固提升(2025年)。对标对表,查漏补缺,全面总结试点成果,促进制度建设长效化,推动全部试点任务高质量收官。
五、保障措施
(一)加强组织领导。成立市服务业扩大开放工作专班(以下简称工作专班),负责统筹调度试点推进工作。工作专班下设科教服务、金融服务、健康医疗服务、贸易投资便利化服务、物流运输服务、“两业”融合服务、优化人才服务等7个专项工作组和“光谷”“车谷”2个平台工作组,各工作组可根据需要成立相应工作机构,落实专人负责,形成“1+7+2+N”工作格局。加强市区纵向联动和部门横向协作,压实工作责任,形成工作合力。
(二)建立工作机制。工作专班办公室(设在市商务局)牵头健全工作调度、通报督查、考核评价、评估推广、风险防控等试点工作机制。各工作组按照总体方案要求,结合职责分工,明确年度工作目标,制定任务清单和项目清单。牵头单位定期调度本部门、本区承担试点任务及项目,及时梳理和研究试点工作中出现的新情况新问题,不断调整优化措施。
(三)加强考核督办。将服务业扩大开放综合试点工作纳入绩效考核,由工作专班办公室对重点项目、重要试点、重大任务落实情况进行督查督办,实行“月调度、季通报、年总结”。
附件:1.武汉市服务业扩大开放工作专班组成人员名单
2.武汉市服务业扩大开放综合试点责任清单
附件1
武汉市服务业扩大开放工作专班
组成人员名单
组 长:程用文 市委副书记、市人民政府市长
副组长:陈劲超 市委常委、市人民政府常务副市长
汪元程 市人民政府副市长(负责工作专班日常工作)
成 员:张勇强 东湖高新区管委会主任
赵利洪 长江新区管委会主任、新洲区委书记
张忠军 市人民政府秘书长
黄志彤 市人民政府副秘书长
姚 晴 市人民政府副秘书长
姜铁兵 市委组织部副部长、市人才工作局局长
杜健梅 市委宣传部副部长
梅 华 市委宣传部副部长、市委网信办主任
段晓明 市委外办主任
孟武康 市发改委主任
李 超 市教育局局长
董丹红 市科技局党组书记
杨相卫 市经信局局长
陈孝海 市公安局政治部主任
项 波 市财政局局长
朱建寰 市人社局局长
王 洋 市自然资源和规划局党组副书记
张朝辉 市生态环境局局长
张 灼 市城建局局长
邹 耘 市交通运输局局长
余力军 市商务局局长
肖 敏 市文旅局局长
郑 云 市卫健委主任
马仁钊 市应急局局长
朱 亚 市市场监管局局长
夏喜平 市统计局局长
陈诗亮 市医保局局长
余宏平 市政府研究室主任
叶晓飞 市地方金融局局长
张贵达 市政务服务大数据局局长
朱玉峰 市国家安全局政委
李 燕 武汉海关副关长
黄 英 市税务局局长
叶 桦 市通信管理局局长
占再清 中国人民银行湖北省分行党委委员
唐 超 武汉经开区管委会主任、汉南区人民政府区长
周 明 临空港开发区管委会主任、东西湖区人民政府区长
余志成 江岸区人民政府区长
叶文静 欧亚国际(中国)官方网站 人民政府区长
苏海峰 硚口区人民政府区长
郭笑撰 汉阳区人民政府区长
范礼奎 武昌区人民政府区长
沈 涛 青山区人民政府区长
严中兴 洪山区人民政府区长
余从斌 蔡甸区委书记、区人民政府区长
舒贵传 江夏区人民政府区长
张 劲 黄陂区人民政府区长
舒基元 新洲区人民政府区长
周 凯 武汉投控集团董事长
邹东山 国家金融监督管理总局湖北监管局一级巡视员
刘昌华 中国证券监督管理委员会湖北监管局副局长
熊新文 湖北机场集团副总经理
李小明 湖北港口集团副总经理
曹继刚 湖北中医药大学党委常委
工作专班办公室设在市商务局,办公室主任由汪元程同志兼任。工作专班成员如有变动,由接任工作的同志递补,不再另行发文调整。
附件2













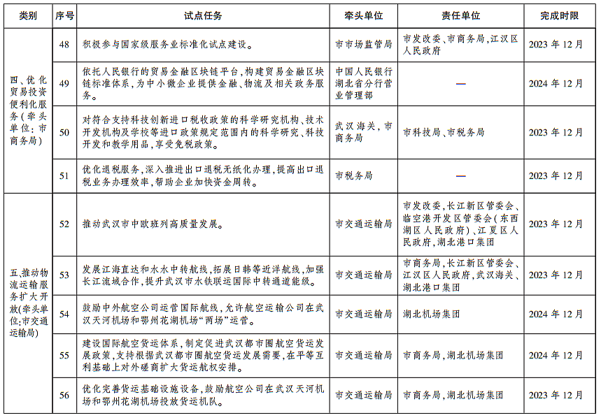
附件:
鄂公网安备 42010302000667号