| 文 号 | 武政办〔2024〕21号 | 发文日期 | 2024-03-13 16:10 |
|---|---|---|---|
| 发布机构 | 武汉市人民政府办公厅 | 有 效 性 | 有效 |
| 标 题 | 市人民政府办公厅印发关于推动外经贸载体创新提能发展实施方案的通知 | ||
市人民政府办公厅印发关于推动外经贸载体创新提能发展实施方案的通知
各区人民政府,市人民政府各部门:
《关于推动外经贸载体创新提能发展的实施方案》已经市人民政府同意,现印发给你们,请认真组织实施。
武汉市人民政府办公厅
2024年3月7日
关于推动外经贸载体创新提能发展的实施方案
为推动我市外经贸载体创新发展,提高武汉开放型经济发展水平,加快构建国内国际双循环的枢纽链接,结合我市实际,制订本方案。
一、总体要求
(一)指导思想
坚持以习近平新时代中国特色社会主义思想为指导,深入贯彻落实党的二十大精神和习近平总书记考察湖北武汉重要讲话精神,完整、准确、全面贯彻新发展理念,按照党中央、国务院决策部署,根据省委、省政府和市委工作安排,以加强对外开放平台建设为基础,以促进外贸企业提质增效为抓手,以加快外贸新业态发展为途径,以提升国际物流通道能力为支撑,以优化营商环境为保障,切实增强外经贸载体承载力、吸引力、竞争力和辐射力,支撑开放型经济加快发展,加快迈向新时代内陆开放前队,为在湖北建设全国构建新发展格局先行区中当先锋、打头阵,担当主力军作出重要贡献。
(二)主要目标
外经贸载体能级明显增强。到2025年,湖北自贸试验区武汉片区取得一批可以在全国复制推广的创新成果,进出口规模和外商直接投资额年均增长15%以上;各综保区在综合评估排名中争先进位,东湖综保区力争入选全国A类综保区,国际产业园外资聚集地作用凸显;跨境电商综合试验区在全国考核评估中“保二档、争一档”,市场采购贸易方式试点持续健康发展;年进出口额过百亿元龙头企业达到10家。
对外开放通道持续优化。到2025年,力争近洋航线数达到3条,常态化辐射日韩;天河—花湖航空客货运“双枢纽”国际及地区客货运航线数达到80条;中欧班列(武汉)年开行规模达到2000列。
二、主要任务
(一)开放平台提能工程
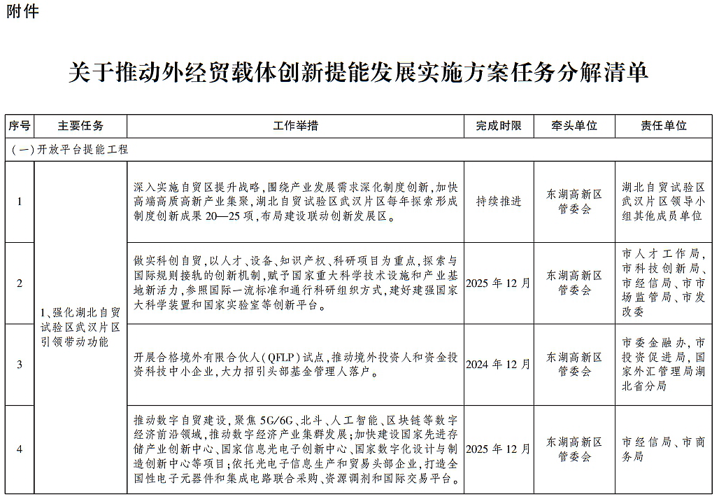
1.强化湖北自贸试验区武汉片区引领带动功能。深入实施自贸区提升战略,围绕产业发展需求深化制度创新,加快高端高质高新产业集聚,湖北自贸试验区武汉片区每年探索形成制度创新成果20—25项,布局建设联动创新发展区。做实科创自贸,以人才、设备、知识产权、科研项目为重点,探索与国际规则接轨的创新机制,赋予国家重大科学技术设施和产业基地新活力,参照国际一流标准和通行科研组织方式,建好建强国家重大科技基础设施和国家实验室等创新平台;开展合格境外有限合伙人(QFLP)试点,推动境外投资人和资金投资科技中小企业,大力招引头部基金管理人落户。推动数字自贸建设,聚焦第五代移动通信技术/第六代移动通信技术(5G/6G)、北斗、人工智能、区块链等数字经济前沿领域,推动数字经济产业集群发展;加快建设国家先进存储产业创新中心、国家信息光电子创新中心、国家数字化设计与制造创新中心等项目;依托光电子信息生产和贸易头部企业,打造全国性电子元器件和集成电路联合采购、资源调剂和国际交易平台。创新发展生物医药产业,深化生物医药研发用物品进口白名单机制,加快推动设立武汉首次进口药品口岸,持续建设生物特殊物品及材料综合服务平台;提升新药研发配套服务能力,提高抗病毒领域创新产品研发能力,打造具有国际影响力的生物医药产业园。统筹推进天河机场、阳逻港、金口港、吴家山铁路中心站、中法武汉生态示范城等区块纳入湖北自贸试验区联动创新发展区。(责任单位:东湖高新区管委会,市经信局,湖北自贸试验区武汉片区领导小组其他成员单位)
2.提升综保区综合实力。加快综保区基础设施及信息化系统建设,加强口岸功能延伸联动,支持开放型经济优质项目优先在区内布局。东湖综保区培育保税研发、保税检测、保税融资租赁等业态,发展保税先进制造和研发创新,打造光电子信息保税加工中心以及智能终端领域保税研发中心,力争到2025年进出口额500亿元以上。武汉新港空港综保区东西湖园区依托中欧班列(武汉),加强综保区、铁路口岸、青锋港区之间协调联动,重点发展国际物流、保税仓储、冷链物流等业态;阳逻园区发挥铁水联运功能,大力发展粮食、木材、肉类等大宗贸易,加快推进跨境电商保税备货仓项目、粮食保税加工项目,培育保税加工业务运、产、销全产业链。推动跨境贸易电子商务模式业务,发展1210、9610业务,力争到2025年武汉新港空港综保区实现年进出口额250亿元以上。武汉经开综保区联动现有支柱产业转型升级,大力培育“保税+智能制造”、跨境电商、保税物流等业态,建设汽车出口国际集拼中心,支持开展汽车平行进口、二手车出口、新能源车出口等业务,加快通津港智慧物流产业园、综保区跨境电商产业园建设,推动区港联动发展,力争到2025年进出口额200亿元以上。(责任单位:东湖高新区、长江新区、武汉经开区、临空港开发区管委会,市商务局、市交通运输局、市发改委、市经信局,武汉海关,湖北港口集团)
3.加快国际产业园建设。突出产业开放平台作用,聚焦园区主导产业,建立常态化对外招商机制。中法武汉生态示范城聚焦数字经济、现代服务业和生命健康产业,加强对法国及其他外资企业和研究机构的招引,推动优炫信息安全产业园、光控特斯联(武汉)智慧产业园等项目运营,加快中法半岛小镇建设,筹设中法城产业发展专项基金,力争到2025年累计签约引进法资企业30家,招商引资实际到位资金累计1000亿元,外商直接投资额累计10.5亿美元。中德国际产业园聚焦汽车及零部件、机械设备制造、生物医药、电子电气、节能环保等德国优势产业,大力引进德资“隐形冠军”企业和进出口企业,开放运营德国中小企业中心、德国企业科创孵化器、德国企业之家,加快中德星天地、文岭生活城及德国小镇建设,高标准完善中德国际产业园基础设施建设,力争到2025年累计签约引进德国或者德资背景企业20家以上,招商引资实际到位资金累计20亿元,外商直接投资额累计2亿美元。支持各区与驻华商会等外部资源合作,建设外资服务中心,打造国际产业聚集区。优化国际产业园配套,建设符合国际惯例的基础设施和生活配套生态,营造“类海外”营商环境。(责任单位:市投资促进局,市委金融办,市自然资源和城乡建设局、市经信局、市发改委、市财政局、市政府国资委、市民政局,武汉投控集团,各区人民政府〈含开发区、长江新区管委会,下同〉)
(二)外贸主体培育工程
4.发展壮大外贸龙头企业。支持湖北楚象、湖北国控、湖北国贸、长江国贸等供应链平台开展业态创新和资源整合,做强煤炭、有色、石化、粮油等传统优势业务,加快拓展汽车、光电子、大健康、高端制造、新能源等业务版块,深度参与汉欧国际物流园、阳逻港水铁联运示范工程、汉南港滚装码头等筹建运营。引育供应链平台、国际货代及出口型制造项目,做大做强进出口业务。引进国际知名企业总部或者第二总部、境外行业领军企业、高成长性企业,打造内陆地区外资外企落户首选地。更大力度支持生产型外贸企业稳定海外市场,鼓励华星光电、武汉天马、京东方、联想、鸿富锦、长飞、冠捷等先进制造业企业参加境外展会、经贸洽谈、宣传推介活动,拓展并深耕海外市场;鼓励东风、路特斯、小鹏、中创新航、楚能等重点企业面向海外开发新产品,抢抓外贸“新三样”赛道,培育外贸新动能。健全重点外贸企业联系服务工作机制,强化海外知识产权纠纷应对服务保障。(责任单位:市投资促进局、市商务局、市交通运输局、市经信局、市市场监管局,市贸促会,湖北港口集团,各区人民政府)
5.推动中小外贸企业集群成势。完善跨境电商产业园、外贸转型升级基地、外综服中心服务功能,集成提供高效率低成本国际化的通关、税务、外汇、物流等专业服务,围绕优势产业培育外贸主体,支持“专精特新”外贸主体发展。发挥外经贸“链主”作用,组织长江国贸、湖北国贸、华纺链、长江汽车等面向中小微企业提供外贸能力支持和供应链服务,带动更多中小微企业“走出去”。实施外贸拓市场行动计划,持续开展促“开口”助“触网”服务中小微外贸企业专项行动,力争到2025年引进培育百亿以上外贸龙头企业10家以上、新增有出口实绩的外贸企业900家以上。提升外综服中心服务能力,向产业园区、海关特殊监管区域、外贸转型升级基地等拓展服务范围,力争到2025年实现外贸综合服务全覆盖。(责任单位:市商务局、市经信局,各区人民政府)
6.增强企业转型发展能力。开展内外贸一体化企业领跑者行动,实施同线同标同质,建设“三同”公共服务平台,推进内外贸一体化便利监管措施,加大贸易双循环企业培育力度,力争到2025年培育内外贸一体化试点企业30家以上。加快建设国家进口贸易促进创新示范区,聚焦光电子信息、大健康、先进制造等产业创新需求,扩大先进技术、重要装备和关键零部件进口,带动大型成套生产设备和原材料进口,建设辐射中西部的设备及电子元器件、优质消费品、大宗商品进口集散中心,力争到2025年示范区进口规模达到千亿元。实施外贸企业“上云用数赋智”行动,加强数据集成、资源对接和信息共享,支持外贸企业数字化转型。支持企业参加进博会、广交会、服博会等国际性展会,高水平组织全球数字贸易交易会、武汉(汉口北)商品交易会等国际性展会活动,发展云会展、云对接、云交易等业态。(责任单位:市商务局、市市场监管局、市数据局,各区人民政府)
(三)外贸业态创新工程
7.大力发展跨境电子商务。扎实推进跨境电商综合试验区建设,推进“跨境电商+产业带”模式发展,围绕光电子、纺织服装、日用消费、商贸市场等领域择优培育10个跨境电商产业园,力争到2025年引进培育跨境电商生态链企业500家以上。打造国际大宗商品、跨境电商物流平台,优化跨境电商海外仓布局,支持企业在中欧班列(武汉)主要节点城市及欧美、“一带一路”等出口目的地、进口货源地布局建设海外仓、分拨集散中心,完善境外分拨配送、货源集结、退换货服务等功能。(责任单位:市商务局,市跨境电商工作领导小组其他成员单位)
8.深化市场采购贸易试点。制订深化汉口北市场采购贸易方式试点行动方案,拓展市场采购贸易产业链,强化支撑服务,完善监管机制和管理体系,推进业态融合、数字赋能和产贸结合。调整优化市场采购贸易方式试点专项支持政策,加快培育中小微外贸主体,加强贸易主体与纺织服装、家居用品等细分领域制造商深度对接,力争到2025年本地货源占比达到30%以上。建设湖北外贸产品馆、抖音电商直播基地等创新载体,升级“前店后仓”“前店后厂”发展模式。加快推进汉口北武汉展览中心规划建设,打造武汉商品交易会永久会址。(责任单位:黄陂区人民政府,市商务局、市财政局,市税务局,武汉海关)
9.创新发展服务贸易。全面落实服务业扩大开放综合试点改革任务,推动科技、物流运输、教育、金融、健康医疗、文化等服务业重点行业领域扩大开放实现突破,力争到2025年形成典型案例和复制推广经验20项左右。加大数字经济、跨境电商、数据开放交易、金融科技创新等新业态新模式研究,引进一批标志性示范项目。推动文化、人力资源、知识产权、地理信息和语言服务等国家特色服务出口基地做优做强,争创更多特色服务出口基地,支持武汉市软件新城、中国光谷创意产业基地等省级服务外包示范园提质升级,加快发展信息技术外包等高附加值服务外包业务,打造“武汉服务”品牌,力争到2025年服务外包合同执行额年均增长10%。(责任单位:市商务局,市服务贸易工作领导小组其他成员单位)
(四)国际通道建设工程
10.共建链接全球航空运输大通道。创建武汉—鄂州空港型国家物流枢纽,推进完善民航中南地区(武汉)空中管制中心、武汉新城至花湖机场快速路等基础设施,建设辐射中短程市场的地面物流集疏网络。推动天河机场国际客运航线复航,提升欧美国际航线覆盖范围,加密亚洲中短程国际航线网络,加强与花湖机场资源共享和协同发展,力争到2025年天河—花湖航空客货运“双枢纽”的国际及地区客货运航线数达到80条。鼓励具有海关监管功能、场所等条件的区联合湖北机场集团、园区平台公司、基地航空公司,复制推广“光谷城市货站”模式,推动机场口岸服务前移,提高陆空联运效率。支持相关区利用区位优势,精准招引智能制造、医疗健康、光电子信息、跨境电商等临空偏好型产业,加快打造临空产业集聚区。(责任单位:市交通运输局、市发改委、市商务局、市投资促进局,武汉海关,湖北机场集团,各区人民政府)
11.打造外畅内联陆运大通道。以提升双向“快集快散”能力为重点,规划建设吴家山国际陆港,加快推进汉欧国际物流园建设,创建中欧班列集结中心示范工程,打造一体化集疏运体系。完善铁路口岸功能,打造集海关查验、公铁集运、智能仓配、金融监管等服务于一体的综合性物流园区。加快完善国际铁路货运班列支持政策,巩固直达德国杜伊斯堡、波兰马拉等欧洲枢纽城市的国际铁路干线,推动中欧班列(武汉)与江海联运无缝衔接,加快布局连接东盟的铁海联运通道,对接中蒙俄经济走廊,推动江海铁国际联运(东方港)班列班轮化运行布局,力争到2025年中欧班列(武汉)年开行规模达到2000列。对标国际标准,支持企业在中欧班列(武汉)主要节点城市、出口目的地、进口货源地城市布局物流集散中心,创新发展“中欧班列+物流集散中心”模式。(责任单位:市交通运输局、市发改委、市财政局、市商务局,武汉海关,湖北港口集团,各区人民政府)
12.做强通江达海水运大通道。打造武汉长江中游航运中心,发挥阳逻国际港集装箱水铁联运功能,大力发展江海联运、水铁联运、水水直达、沿江捎带等多式联运,加快武汉港花山、汉南、金口港区一类口岸验收;持续研究并适时开通武汉至东盟国家近洋航线,加快建设内河一流大港,力争到2025年近洋航线数达到3条,常态化辐射日韩。推动“区港城”加快发展,推进长江新区与阳逻港在骨干路网、市政管网、智慧城市、生态环保、公共服务等方面强化规划统筹、建设衔接,加快推进武汉新港空港综保区阳逻园区国际货物集散中心、阳逻港国际粮食加工转换物流基地等项目建设,形成“港产城”互联、互补、互促的良性局面。(责任单位:市交通运输局、市发改委,武汉海关,湖北港口集团,东湖高新区、长江新区、武汉经开区管委会,江夏区人民政府)
(五)贸易环境优化工程
13.优化国际贸易平台功能。加快实施湖北国际贸易数字化平台武汉项目,丰富中国(湖北)国际贸易“单一窗口”地方特色功能,全面推动各类口岸通关物流节点与“单一窗口”实现信息系统对接和数据互联互通。支持和鼓励银行通过“单一窗口”平台,为企业办理线上贸易外汇收支业务。推广应用“单一窗口”数智通出口退税综合服务平台,实现出口退税单证备案由纸质化向数字化和电子化管理升级。(责任单位:市商务局、市交通运输局、市财政局、市数据局,市税务局,武汉海关,国家外汇管理局湖北省分局,各区人民政府)
14.提升通关便利化水平。深化国内国际通关合作,推动区域海关通关协作机制落实,优化备案、审批、申报、查验等海关作业流程,全面推行“提前申报”“两步申报”“船边直提”“抵港直装”“免到场查验”等便利化措施。支持武汉铁路集装箱中心站开展出口拼箱货物“先查验后装运”便利化措施试点。加快推进全市口岸查验监管信息互信互认、互通共享,推动与沿海、沿边及长江流域相关口岸实现信息数据共享。(责任单位:武汉海关,市商务局,中铁联集武汉分公司)
15.强化专业化服务支持。深度对接区域全面经济伙伴关系协定(RCEP)等高标准国际经贸规则,搭建RCEP公共服务平台,常态化开展规则应用能力提升培训。实施货代市场主体培育专项行动,积极引进知名国际货代企业,鼓励货代企业参与物流通道及设施建设,力争到2025年全球排名前十的国际货代公司在我市设立办事处5个以上。加快培育发展国际经贸中介服务市场,支持外贸企业开拓国际市场,对企业境外参展、开展海关经认证的经营者(AEO)高级认证、国际检测认证、品牌商标注册收购、境外广告等事项给予服务保障。(责任单位:市商务局、市投资促进局、市交通运输局,市贸促会,武汉海关,各区人民政府)
三、保障措施
(一)强化组织领导。充分发挥市对外开放领导小组统筹协调作用,建立健全对外开放协调机制,围绕开放平台提能、外贸主体培育、外贸业态创新、国际通道建设、贸易环境优化等重点工作,建立任务清单、责任清单和时限清单,定期分析研判、通报调度、检查督办,推进各项任务落实落地。
(二)细化政策支持。扩大外经贸发展专项资金规模,聚焦重点领域和环节制定完善支持外经贸载体高质量发展政策措施。完善税务征管服务,落实好出口退税“即出即退”政策,制定促进外贸新业态和中小微外贸主体发展措施。加大金融支持力度,推动金融机构与外贸企业深化合作,支持发展供应链金融、平台型金融服务,推动中小微外贸企业出口信保全覆盖。
(三)优化综合服务。加强大数据能力平台建设,支持各相关部门依托大数据平台推动外经贸领域政务数据共建共享、互联互通。综合运用税收优惠、金融信保、产业基金等政策措施,创新服务机制,提升服务供给质效。创新海关监管服务模式,强化业务协同和系统集成,优化通关作业流程,提升通关便利化水平。









附件:
鄂公网安备 42010302000667号