| 文 号 | 无 | 发文日期 | 2017-01-06 14:57 |
|---|---|---|---|
| 发布机构 | 欧亚国际(中国)官方网站 人民政府 | 有 效 性 | 有效 |
| 标 题 | 满春街2017部门预算信息公开 | ||
满春街2017部门预算信息公开
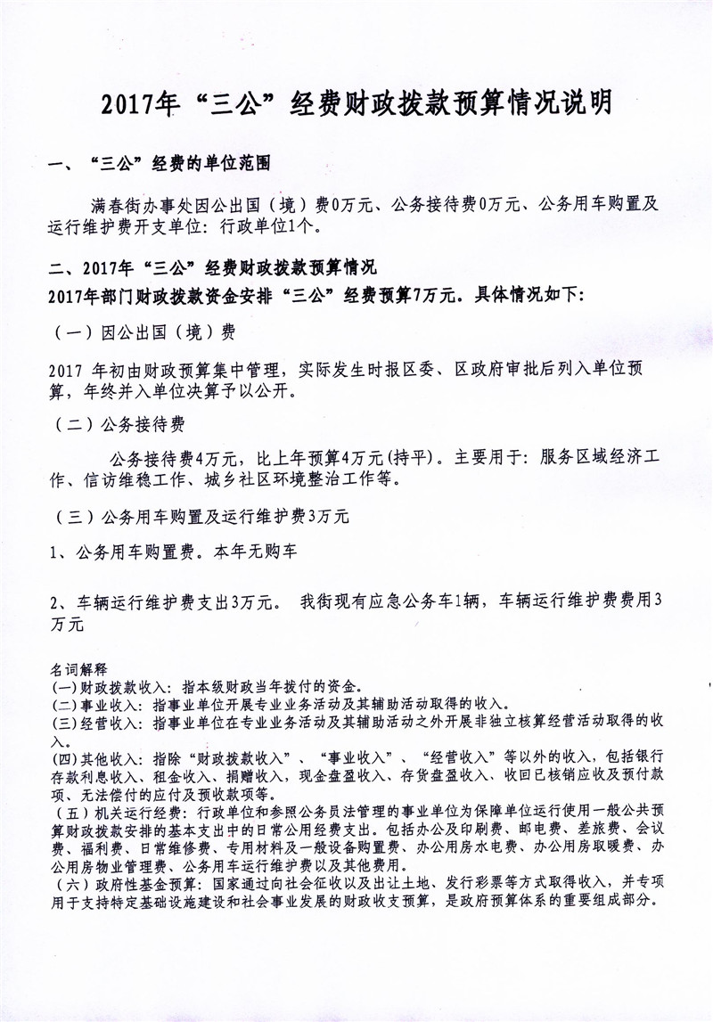
| 2017年部门预算(及“三公”经费)公开文字说明及表格 | |||||||||
| 一、基本情况 | |||||||||
(一)部门主要职能 | |||||||||
(1)加强基层党建。落实基层党建工作责任制,统筹推进街道和社区区域化党建,加强非公有制企业和社会组织党建工作,实现党的组织和工作全覆盖。
(2)统筹区域发展。统筹落实关于辖区发展的重大决策,参与辖区建设规划和公共服务设施布局,推动辖区健康、有序、可持续发展。负责采集企业信息、服务驻区企业、优化投资环境、促进项目发展等经济发展服务工作。
(3)组织公共服务。组织实施与居民生活密切相关的各项公共服务,贯彻落实人社、民政、教育、文化、体育、卫生计生等领域相关政策法规。
(4)实施综合管理。对辖区内城市管理、人口管理、文明创建等地区性、综合性社会管理工作,承担组织领导和综合协调职能。对辖区住宅小区综合管理工作负总责。
(5)监督专业管理。对辖区内各类执法等专业管理工作进行统筹协调,并组织开展群众监督和社会监督。
(6)动员社会参与。动员辖区内各类单位、社会组织和社区居民等社会力量参与社会治理,整合辖区内各种社会力量为街道发展服务。
(7)指导社区自治。指导社区居委会和业委会建设,健全自治平台,组织社区居民和单位参与社区建设和管理。
(8)维护公共安全。负责辖区社会治安综合治理、安全生产等有关工作,开展平安建设,处理群众来信来访,反映社情民意,化解矛盾纠纷等。
(二)部门预算单位构成情况
内设机构共有6个:党建办公室、公共安全办公室、公共服务办公室、公共管理办公室、区域发展办公室、综合办公室。按照章程和有关规定,设置党的纪律工作委员会,人民武装部和工会、共青团、妇联等群众团体组织。
(三)人员情况
满春街办事处共有编制21人,其中:行政编制21人。在职实有人数25人,其中:行政25人。离退休人员29人,其中:离休3人,退休26人。
| 编制小计 | 行政编制 | 事业编制 | 实有人数小计 | 行政人数 | 事业人数 | 其中:参公人数 | 离退休人员 | 离休人员 | 退休人员 |
| 21 | 21 | 0 | 25 | 25 | 0 | 0 | 29 | 3 | 26 |
| 二、2017年收支预算情况 | |||||||||
| 2017年部门预算总收入1920.35万元。其中:财政拨款(补助)收入1920.35万元。 较2016年年初预算增加363.07万元,增长18.9%。” | |||||||||
| 2017年部门预算总支出1920.35万元。其中:财政拨款(补助)支出1920.35万元,较2016年年初预算增加363.07万元,增长18.9%.主要用于:基本支出914.77,万元;项目支出1005.58万元。 | |||||||||
| 三、2017年财政拨款(补助)预算安排情况说明 | |||||||||
| 2017年财政拨款(补助)预算数1920.35万元,安排情况如下: | |||||||||
| (一)基本支出914.77万元。主要用于: | |||||||||
| 1.工资福利支出440.13万元,在职人员 工资福利费用支出。 | |||||||||
| 2.对个人和家庭的补助383.99万元,主要用于离退休人员费用及住房补贴等。 | |||||||||
| 3.商品和服务支出90.65万元,主要用于维持街办事处正常运行办公水电房租等公务费用。 | |||||||||
| (二)项目支出1005.58万元。主要用于: | |||||||||
| (1)城乡社区环境卫生经费356.28万元。主要用于街道环卫工人工资、社保、环卫生产费用。 | |||||||||
| (2)财政、统计、青教工作经费项目12万元。主要用于街道财政、统计、青教工作费用。 | |||||||||
| (3)法律顾问经费5万元。主要用于法律顾问咨询工作费用。 | |||||||||
| (4)服务区域经济工作经费项目140万元。主要用于服务区域经济工作费用。 | |||||||||
| (5)共青团工作经费2万元。主要用于街道共青团工作费用 | |||||||||
| (6)集处、军转、稳定工作经费38万元。主要用于街道集处、军转、稳定工作费用。 | |||||||||
| (7)街道集中管理安全经费 7万元,主要用于街道安全生产工作。 | |||||||||
| (8)街道集中管理消防经费 7万元,主要用于街道消防工作。 | |||||||||
| (9)街道零散税协管工作经费 50万元,主要用于街道协税工作。 | |||||||||
| (10)人武部工作经费 5万元,主要用于街道人武部工作。 | |||||||||
| (11)弥补街道工作经费 60万元,主要用于街道聘用人员,临时人员及街道工作费用。 | |||||||||
| (12)事业发展资金14万元,主要用于街道发展工作。 | |||||||||
| (13)综合治理经费 3.94万元,主要用于街道综合治理方面工作。 | |||||||||
| (14)街道及社区党建工作经费 31.3万元,主要用于街道、社区党建工作。 | |||||||||
| (15)城市管理经费 49万元,主要用于街道城市管理工作。 | |||||||||
| (16)社区财务集中核算经费 1.4万元,主要用于街道社区财务集中核算工作。 | |||||||||
| (17)街道社区工作经费102.8万元,主要用于社区办公、纳凉、取暖等工作。 | |||||||||
| (18)社区服务中心工作经费 2万元,主要用于维持街道社区服务中心的日常运行。 | |||||||||
| (19)社区统计工作经费7万元,主要用于社区统计工作。 | |||||||||
| (20)东汉正街协管员(非八大员)经费38.5万元.用于东汉正街协管员生活费及社保. | |||||||||
| (21)房屋专岗位工作经费21万元.用于房屋专岗位工作费用. | |||||||||
| (22)社区居家养老窗口工作经费7万元.用于街道社区居家养老窗口工作费用. | |||||||||
(23)一次性项目支出--居家养老服务中心租金45.36万元.用于居家养老服务中心房租.
四、其他重要事项的情况说明 (一)机关运行经费情况 2017年部门机关运行经费 90.65万元。主要包括:办公费、印刷费、水电费、邮电费、差旅费、会议费、福利费、日常维修费、办公用房物业管理费、公务用车运行维护费及其他费用等。 (二)政府采购预算情况 按照现行政府采购管理规定,2017年部门预算中纳入政府采购预算支出合计 17 万元。包括:物类 8万元,服务类 9 万元。 (三)国有资产占有使用情况 截至2016年12月31日,部门房屋面积共有1685平方米;共有车辆2辆,其中:保留公务用车 1 辆。 (四)绩效目标设置情况 2017年部门项目、公共项目均实行绩效目标管理,涉及一般公共预算当年财政拨款 1005.58万元。 | |||||||||









附件:
鄂公网安备 42010302000667号