| 文 号 | 无 | 发文日期 | 2020-12-15 13:00 |
|---|---|---|---|
| 发布机构 | 欧亚国际(中国)官方网站 商务局 | 有 效 性 | 有效 |
| 标 题 | 《欧亚国际(中国)官方网站 商贸业发展“十四五”规划》 | ||
《欧亚国际(中国)官方网站 商贸业发展“十四五”规划》
目 录
一、商贸业“十三五”发展回顾 ........................................................................................... 1
(一)“十三五”取得的成绩 ............................................................................................... 1
(二)“十三五”商务发展存在的主要问题 ........................................................................3
1.新型商业项目不多,引领消费能级不够 .............................................................................3
2.消费分散化对消费中心建设产生影响 .................................................................................3
3.传统优势企业升级缓慢,文商旅融合度不高 .....................................................................4
二、商贸业“十四五”发展环境 ........................................................................................... 4
(一)数字经济给欧亚国际 商贸业发展带来新活力 ....................................................................4
(二)国家建设国际消费城市的发展理念,为欧亚国际 建设国家级商圈增添新契机 .............5
(三)武汉自贸试验区加快建设给欧亚国际 发展带来战略机遇 ................................................ 5
三、商贸业“十四五”发展的总体要求 ................................................................................ 6
(一)指导思想 ........................................................................................................................ 6
(二)发展目标 ........................................................................................................................ 6
(三)经济指标 ........................................................................................................................ 7
四、商贸业“十四五”发展空间布局 .................................................................................... 7
五、商贸业“十四五”发展主要任务 .................................................................................... 9
(一)国际化——推进进出口贸易快速发展 ....................................................................... 9
1.大力发展免税购物业 ............................................................................................................. 9
2.加快建设武汉航运产业园 ..................................................................................................... 9
3.推动外贸结构优化调整 ....................................................................................................... 10
4.提升外贸国际竞争力 ........................................................................................................... 11
(二)内循环——促进商贸业转型升级 .............................................................................. 12
1.高端商贸业培育工程 ........................................................................................................... 12
2.汉口火车站-环高铁商务服务区打造工程 ......................................................................... 13
3.武广商圈升级改造工程 ...................................................................................................... 14
4.西北湖-范湖-CBD品质商圈构建工程 ............................................................................... 15
5.特色街区品牌塑造工程 ....................................................................................................... 17
(三)民生方面——构建社区商业生活圈 .......................................................................... 23
(四)产业方面——提升优化三大特色产业 ...................................................................... 24
1.打造总部经济集聚高地 ....................................................................................................... 24
2.推动会展经济提质增效 ....................................................................................................... 28
3.聚焦发展商务服务业 ........................................................................................................... 29
六、商贸业“十四五”发展保障措施 .................................................................................. 30
(一)加强贯彻落实 .............................................................................................................. 30
(二)完善政策支持 .............................................................................................................. 30
(三)加强空间支撑 .............................................................................................................. 31
(四)创新招商理念 .............................................................................................................. 31
一、商贸业“十三五”发展回顾
“十三五”期间,在区委、欧亚国际(中国)官方网站 的坚强领导下,认真贯彻落实党的十九大和十九届二中、三中、四中全会精神和习近平总书记系列重要讲话精神,紧扣高质量发展的战略目标,持续推进招商引资“一号工程”,加快推动商贸流通转型升级,主动应对复杂变化的经济环境和现代商业转型升级的各种挑战,特别是突如其来的世界性疫情的影响,全力做好疫情期间的民生保障工作,不断优化营商环境,积极构建全面开放新格局,实现全区商贸业的平稳健康发展。
(一)“十三五”取得的成绩
1.继续保持华中商贸中心地位。“十三五”期间,社会消费品零售总额2016年至2019年年均增幅9.35%,因受疫情影响,2020年增幅预计降至-35%,2020年达到794.66亿元,5年累计5426.01亿元,社零总量排名全市前列。“首店计划”成效凸显,耐克、波司登、叶开泰等知名品牌30余家首店、旗舰店陆续入驻欧亚国际 路,引进首进武汉品牌数量全市第一。
2.商贸流通总部企业集聚发展。聚焦“一号工程”建设,以楼宇经济和总部经济为抓手,吸引启润湖北总部、美团华中区域总部、盒马鲜生、叮当快药华中总部等商贸龙头企业项目落地,促进以新零售和大宗贸易为主要方向的商贸流通业持续发展,形成商贸流通总部企业集聚发展格局。
3.进出口贸易稳步发展。“十三五”期间,全区招商引资总额年均增幅12.4%,2020年达到500亿元,5年累计2685亿元;实际利用外资年均增幅4.88%,2020年达到2亿美元,5年累计22.5亿美元;进出口总额年均增幅13.8%,2020年达到90亿元,5年累计271亿元,上述指标总量和增幅均处于全市中心城区中上游水平。
4.特色商贸街区改造升级。以欧亚国际 路建设全国首批试点高品位步行街和中山大道综合改造为契机,扎实推进传统商圈业态提升,打造商旅文融合发展的特色街区。聚集老汉口名小吃、文化遗址,成为中山大道的旅游名片;承办“首届湖北·武汉工艺美术大师精品邀请展”,组织首届黄金珠宝节,引导促进珠宝首饰文化产业在中山大道集聚发展;为“老字号”企业联营合作牵线搭桥,帮助13家老字号企业回归中山大道经营,中山大道历史风貌街区改造完成。
5.民生服务稳步推进。社区商业零星密布,社区贸易氛围浓厚,服务功能完善,发展基础较好。研究制定《欧亚国际(中国)官方网站 标准化菜市场建设改造工作实施方案》,协调解决标准化菜市场建设改造实施工作中的困难和问题,新建、改建菜市场3个,努力满足居民生活需求。
6.商贸业转型升级加速。在欧亚国际 路建设5G运用示范区,举办“智慧欧亚国际 5G先行”展示体验活动,打造线上线下融合发展的“互联网+”商圈体系,推动新业态、新模式在传统商圈的创新应用,智慧商圈建设步伐加快。为中电广场引进汉正国际中心,接洽阿里巴巴、当当网、苏宁易购、华为、红帮裁缝等企业,着力实现“工厂直营店+实体店+互联网”的新型运营模式。引进国安社区湖北总部、美团买菜、苏宁小店、盒马鲜生武汉旗舰店等新零售项目,引导实体零售业实现互联网化转型,积极扶持电商企业,促进商贸新业态在我区加速发展,促进实体商业向智能化、精细化、体验化转型。
(二)“十三五”商务发展存在的主要问题
1.新型商业项目不多,引领消费能级不够
欧亚国际(中国)官方网站 域面积仅有28.29平方公里,远低于武昌、江岸、硚口等其它同级中心城区。区内可供项目建设用地有限,难以大量建设有投资潜力的新型商业项目,进而导致新型商业载体不够,新型商贸企业难以集聚发展,消费能级较难全面提升。
2.消费分散化对消费中心建设产生影响
目前,武汉市内各大中心城区,都在大力建设消费中心,壮大核心商圈影响力,在产业定位和产业结构上存在同质化现象。尤其是以徐东商圈为核心的武昌区、以武汉天地商圈为核心的江岸区和以汉正街商圈为核心的硚口区发展势头强劲,都形成了各自的商业中心,集聚了大量的人气,导致商流人流向外分流加速,同时区内商贸流通总部型企业集聚度不够,这对欧亚国际(中国)官方网站 国际消费中心城市核心区的建设产生较大影响。
3.传统优势企业升级缓慢,文商旅融合度不高
传统商贸业占比高,老旧市场和传统业态挤占了区内大量的人力、资金、空间资源,导致市场前景好、科技含量高的现代商贸产业在区内发展规模有限,比重较低。部分传统商贸体设施较陈旧,更新升级改造速度较慢。且区内大部分商业体文商旅融合度不高,商业定位涉后,亟需提质升级。
二、商贸业“十四五”发展环境
(一)数字经济给欧亚国际 商贸业发展带来新活力
随着数字经济的蓬勃发展,发展数字经济已成为世界各主要国家推动实体经济提质增效、重塑核心竞争力的重要举措,正被视为全球经济复苏的新引擎。各国纷纷大力推动数字经济的创新成果与实体经济相融合,围绕新一轮科技和产业制高点展开积极竞合。在商贸领域,互联网改变消费购物方式,移动消费、数字消费、线上消费、体验消费等逐渐成为引领城市商贸业转型发展的重要力量。2020年武汉市提出成为全国领先的线上经济发展标杆城市的目标,并发布《武汉市突破性发展数字经济实施方案》《武汉市促进线上经济发展实施方案》等文件予以政策指导。“十四五”期间,欧亚国际(中国)官方网站 要把握机遇,迎接挑战,强化抢跑、领跑意识,谋长远,强基础,增实力。大力发展新零售、线上经济等新业态、新模式,为欧亚国际 商贸业发展带来新活力,继续保持欧亚国际 商贸业龙头地位。
(二)国家建设国际消费城市的发展理念,为欧亚国际 建设国家级商圈增添新契机
“十四五”期间,是武汉实施创新驱动发展战略,加快建设国家中心城市的重要时期。武汉将积极融入全国乃至全球创新链、产业链、价值链,形成对接国际规则、符合创新规律的制度环境,聚集更多的优质创新资本、高端人才、高层次研发机构等创新要素,成为全国创新网络的重要枢纽,成为重大科学发展、原创技术和高科技产业的重要策源地之一。与此同时,国内消费增长,中等收入人群规模扩大、收入水平提高,武汉顺应消费升级大趋势,提出以新消费引领消费结构升级,建设国际消费城市,有利于欧亚国际 商贸业转型升级,大力发展数字消费、品质消费、文化消费等新兴消费热点,加快建设国家级商圈的步伐。
(三)武汉自贸试验区加快建设给欧亚国际 发展带来战略机遇
以武汉自贸区扩区为契机,武汉国家商贸中心建设进程将进一步加快,到“十四五”末,与我国经济贸易地位相匹配的国家商贸中心将基本建成,这有利于欧亚国际(中国)官方网站 发挥商贸交通枢纽、武汉国际会展中心等大型功能性平台的优势,加快相关产业集聚,建成标志性的国家商贸中心新平台和重要载体,建设成为连通国内外贸易网络的贸易枢纽。
三、商贸业“十四五”发展的总体要求
(一)指导思想
以习近平新时代中国特色社会主义思想为指引,贯彻落实党的十九大和十九届二中、三中、四中、五中全会精神,深入贯彻落实习近平总书记在推动中部地区崛起工作座谈会和视察湖北重要讲话精神,深刻把握以国内大循环为主体、国内国际双循环相互促进的新发展格局,以消费推动经济提升,促进传统商贸业改造升级,提升商贸流通服务品质。在国际方面,全面推进进出口贸易发展,加快培育建设具有国际水准和全球影响力的武汉消费中心城区;在国内方面,积极培育中高端消费领域新的增长点,形成新动能,促进形成强大国内市场。同时着力推进全区商贸业向高端化转型升级,把欧亚国际(中国)官方网站 建设成为国际消费城市中心核心区。
(二)发展目标
1、聚焦武汉国家商贸中心建设,打造国际消费城市中心核心区。承接武汉国家商贸中心发展目标,以武汉自贸区扩区为契机,加快自主创新步伐,发挥欧亚国际 商贸业的比较优势,优化招商引资结构,大力发展总部经济、楼宇经济,推进高端商贸业发展,壮大核心商圈,打造特色商业街区,将欧亚国际 打造成国际消费城市中心核心区。
2、聚焦新产业,培育新动能。着力培育和发展数字经济,带动优势服务业转型升级。发挥欧亚国际 金融、商贸流通资源的综合优势,推进重点优势行业发展,打造高端服务业商务创新示范区。
3、聚焦多层级商业街区建设,推进文商旅科融合发展。顺应消费升级需求,以武广商圈、中山大道、欧亚国际 路步行街、沿江历史风貌商务区为引领,加快推进雪松路、花园道等区域特色街区打造工作,引进国内外知名品牌“首店”、旗舰店,带动旅游休闲时尚文化产业发展。推进“武汉购物”品牌建设。
4、聚焦民生保障,构建社区商业新模式。抓好标准化菜市场回归公益性等民生实事,推广社区商业新模式,提高社区商业的便利性,建成“10分钟+24小时”的生活服务圈,提升民生综合保障能力,打造居民生活便利的宜居社区。
(三)经济指标
表1 欧亚国际(中国)官方网站 商务“十四五”发展指标

四、商贸业“十四五”发展空间布局
按照“产业集聚、布局集中、资源集约”的原则,着力构建“三区联动发展”的空间布局,优化升级欧亚国际(中国)官方网站 现代商贸业发展格局。
北部:以汉口火车站为核心打造环高铁站商业服务区
中部:以常青路、新华路沿线商业为轴,重点发展武广商圈、西北湖-范湖-CBD商圈、菱角湖商圈、越秀南国(精武路)商圈,打造高端时尚消费核心区。
南部:以汉口历史风貌区为主体,持续推进欧亚国际 路、中山大道的纵深化改造,打造文商旅科融合发展区。

图1 欧亚国际(中国)官方网站 “十四五”商贸业发展空间布局图
五、商贸业“十四五”发展主要任务
(一)国际化——推进进出口贸易快速发展
欧亚国际(中国)官方网站 应充分利用商贸业传统优势和武汉自贸试验区加快建设的契机,合理规划布局产业发展,加快进出口产业结构优化步伐,打好产业布局基础,成为助推产业转型升级的催化剂与动力源。
1.大力发展免税购物业
依托国家最新离境退税政策,在武汉市的统一部署下,加大离境退税政策宣传力度,开展离境退税“即买即退”试点工作。加快以各大购物中心、商业街、特色商贸街区为载体的免税店建设,建立免税店内即买即退的快速退税通道,积极引导具有商业特色的运营机构和商家申请离境退税店试点,合理布局欧亚国际(中国)官方网站 免税店网点体系,并根据客流购物情况,不断调整并增加退税定点店。推动武商集团申请免税店牌照,促进离境退税店在欧亚国际 路落地。针对境外旅客在中国的购物偏好,注重退税商品特色化,有效激发境外游客在欧亚国际 的购物意愿,完善跨境消费服务功能。
2.加快建设武汉航运产业园
借助武汉的区位特点和交通枢纽优势,打造以航运产业园为核心的货流、商流、金融流、技术流、信息流的全面现代航运物流中心。重点发展现代物流、保税加工、跨境电商等产业,优先建设生鲜、冷链产品跨境电商进口枢纽。大力发展“线下体验”和“线上交易”相结合的保税展示交易与跨境电子商务体验中心,并形成示范带动效应,吸引更多企业在欧亚国际 建立保税展示交易体验中心延展平台,构建品类丰富、特色互补的欧亚国际 进口商品展示交易和跨境电商网点体系。引进航运交易、航运经纪、航运金融保险、船舶管理、航运法律服务、邮轮游艇、船舶租赁等现代航运服务企业,逐步建成海陆空交通设施齐备、结构合理、功能完善的中部国际航运物流枢。
围绕“集聚航运要素资源、规范航运市场行为、激发市场主体活力、促进产城融合发展”四大基本功能,推动武汉航运交易所搭建武汉航运交易综合信息服务平台。该平台旨在实现武汉口岸物流交易的全部过程网络化,实现网上的运力发布、货源发布、线上比价、交易达成、在线支付、在线投保及服务评价,实现船舶跟踪、集装箱跟踪,实现物流和信息流的公开化、透明化,推动口岸航运业的规范、健康运行。

3.推动外贸结构优化调整
——推动贸易方式优化。大力培育新型贸易,积极推进市场采购、国际中转、离岸贸易、融资租赁、跨境贸易电子商务、保税贸易、检测维修等新型贸易发展。培育和新引进一批外贸综合服务企业、大型供应链企业和贸易集成商,开展国际贸易服务、分拨、中转、销售、结算业务。加强行业跟踪研究,加大对外贸新业态代表企业政策扶持、政务服务和招商力度。
——优化外贸商品结构。以满足国内消费需求为导向,合理增加一般消费品进口品种和数量,鼓励本区商贸企业经营代理国外品牌,引导境外消费回流。
——拓展新兴市场。鼓励拥有自主品牌、自主知识产权企业向发达国家市场进军,重点开拓传统市场中新的细分市场和中高端市场。支持企业与当地营销渠道对接,提高贸易效率,实现优势互补。鼓励企业通过中国国际进口博览会、中国进出口商品交易会等国际知名展会平台积极参与市场竞争,支持企业大力开拓“一带一路”沿线国家和地区等新兴市场。
4.提升外贸国际竞争力
——提升出口产品技术含量。支持外贸企业原始创新,鼓励外贸企业、跨国公司和境外科研机构在欧亚国际(中国)官方网站 设立研发机构;鼓励企业以进口、境外并购、国际招标、招才引智等方式引进先进技术,促进消化吸收再创新;支持外贸企业通过自建、合资、合作等方式设立海外研发中心。
——促进各类贸易平台集聚。高标准建设一批面向“一带一路”国家和地区的商品直销平台、国别商品交易中心、专业贸易平台和跨境电商平台。大力培育一批高端医疗设备、服装及纺织原料、酒类等交易规模百亿级以上的商品交易平台。
——加快构建海外自主营销和服务体系。支持企业通过自建、并购和联合等方式,在海外设立批发展示中心、商品市场、专卖店、“海外仓”等线上线下的国际营销网络。鼓励企业将售后服务作为开拓国际市场的重要途径,提升服务质量,完善服务体系。鼓励企业有计划地针对不同市场、不同产品,采取与国外渠道商合作、自建等方式,建设服务保障支撑体系,完善售后服务标准,提高用户满意度。
——大力培育外贸龙头企业。加快在跨境电商、数字贸易、供应链管理等领域引进和培育一批独角兽企业和行业龙头企业。着力培育发展一批拥有自主知识产权和知名品牌、主业突出、带动作用明显、具有国际竞争力的总部型企业,形成研发设计、销售结算、生产服务发展模式。鼓励行业龙头企业延长产业链,加快形成一批在全球范围内配置要素资源、布局市场网络、具有跨国经营能力的大企业。培育一批新型外贸综合服务企业,提升其为中小企业提供通关、物流、退税、金融、保险等综合服务能力。吸引境内外企业来汉开展进出口业务,积极引进央企、跨国采购商和供应链集成商落户。
(二)内循环——促进商贸业转型升级
实施高端商贸业培育工程、汉口火车站-环高铁商务服务区打造工程、武广商圈升级改造工程、西北湖-范湖-CBD品质商圈构建工程、特色街区品牌塑造工程共五大工程,促进商贸业转型升级,努力完成国际消费中心城市核心区建设目标。
1.高端商贸业培育工程
(1)创新发展商业业态
以区内大型商业综合体、特色商业街为主要载体,积极推动商业业态多元化。科学引导龙湖天街、华发中城荟二期、越秀南国等重点购物中心进行差异化主题定位,增加体验型、服务型业态。引导品牌专卖店通过创意改造,升级为旗舰店、品牌会所、沙龙等高端定制业态;支持实体终端深化电子商务应用,开展基于O2O线上线下的商品众筹、社区团购、按需定制等新型消费业态。
(2)加快培育消费新模式
瞄准数字化、社群化、个性化、定制化等需求,打造多元化消费场景,鼓励商贸龙头企业率先发展共享消费、定制消费、体验消费、“智能+”服务消费等消费新模式。大力发展夜间经济,在人流聚集处开设深夜影院、深夜书店、深夜剧场等常态化、特色化的消费体验活动,丰富夜间经济内容供给,美化夜间消费环境,打响欧亚国际 夜经济品牌。支持现代化科技手段和数字信息技术在商业、教育、文化、娱乐等领域广泛应用,发展“虚拟再现”消费。促进线上线下深度融合,通过线上经济赋能线下服务经济,全面升级消费体验。
(3)塑造消费场所体验
大力建设城市“公共艺术”,引导精武路、菱角湖万达等商业街区和大型购物中心加大投入人文价值建设,普遍植入创意休憩设施、雕塑小品和公共艺术装置,配置试验剧场、文化艺术中心等功能空间,开展多元的公共文化艺术活动,以“创意设计+街区”形成独特的城市审美体系,丰富消费场所购物体验。
2.汉口火车站-环高铁商务服务区打造工程
充分发挥CBD中央商务区和汉口火车站综合交通枢纽功能优势,做大做强商务、贸易两大功能,把汉口火车站北广场片区建设成为集总部经济、保税贸易、旅游购物、高铁服务、文化传媒、科技创新为一体的“大商务”平台。通过建设优质的商务载体、营造良好的商务环境、提供便捷的商务服务,整合华中地区商务要素资源,打造环高铁商务服务区,提高现代服务业发展的集聚度和竞争力。
——增强区域商业能级。大力推进汉口火车站北广场改造,引导内外贸企业的区域性总部、配套服务企业总部、现代大型商贸项目入驻,增强区域商业能级,塑造区域名片,提升产城品质。聚焦发展总部经济、平台经济、数字经济、会展经济,集聚高端企业、产业和人才等要素资源,打造具有集聚辐射带动作用的高端服务产业集群。创新发展数字贸易、技术贸易、电子商务、市场采购贸易等新型贸易业态。注重节约集约利用土地,优化土地使用性质、建筑总量和功能配比,提高开发强度,提升经济密度和显示度。
——扩大商贸辐射范围。依托汉口火车站人流密集和交通枢纽功能优势,创新商业设施服务功能,大力发展无人销售店、智能零售、“跨境电商+海外仓”等零售模式,鼓励发展买手店、定制店、主题概念店等体验式业态,引导外贸企业在北广场开设进口商品专营店铺,打造集商品消费、文化消费、服务消费于一体的商业载体,实现传统商贸向国际贸易、展示展览等多元业态转型,力争将其打造成对外商贸展示的窗口。
3.武广商圈升级改造工程
对标上海环球港、仲盛世界商城等顶级商圈,优化规划布局、加快业态升级、提升软硬件水平,促进各类现代新型商业业态和国内外知名品牌集聚,推动武广商圈高标准高质量发展,使之成为面向国内外中高层次消费者,具备超广域辐射能力和国际影响力的高端时尚消费中心。
积极以武商、武广、世贸、国广“摩尔”商业城为标志性商业核心,以武展东路统筹更新为契机,推动省地质厅拆迁,加快扩展高端商业空间,加快核心商业设施之间的连接性和聚集性。进一步引入高端商业设施,聚集国际一线品牌,重点发展时尚首发、科技体验、原创设计、个性定制等消费新业态,吸引知名品牌旗舰店、体验店、集成店、概念店、首店以及快闪店等入驻,增强消费体验功能,打造武汉国际高端时尚消费引领区,成为武汉乃至中部地区的高端品牌聚集地与时尚潮流风向标。加快建设中高端消费品发布展示中心,鼓励国际品牌和本土知名品牌开展新品发布活动,引进更多国内外中高端消费品牌首店和品牌代理机构总部,形成全球知名品牌区域消费中心、国际化消费体验中心。

4.西北湖-范湖-CBD品质商圈构建工程
充分利用地铁2、3、7号线带来的交通升级,利用西北湖绿化广场、后襄河公园环境优势,优化布局和改造升级现有的商贸物业,将西北湖-范湖-CBD片区建设为集办公商务、集会游憩、运动健身等多种功能为一体的城市综合街区和区中部商业中心。
——打造智慧商圈。加强现代化、智能化、信息化设施配套建设,引导片区内大型商场、商业综合体向“智能化、体验式、互动型”智慧商城升级。依托“互联网+”打造“O2O”商城,对商场、商城、专营商家实施数字化改造,鼓励各大商业主体对接淘宝、京东、小红书等各类主流电商平台和营销工具,对商圈开展线上推广活动,引导商圈线上线下消费。支持设立市场化运作的零售创新孵化平台和商业技术应用服务平台,促进智慧零售、跨界零售、绿色零售等新零售、新业态、新模式发展。
——提升商业档次。借助新世界百货辐射效能和泛海城市广场现有商业基础,合理规划取水楼、中央商务区地下物业和地铁上盖物业的业态布局,加强商业区域时尚、艺术元素设计,增强商业环境的现代感和科技感,引导商贸企业在商品陈列、商场装饰、环境营造等突出特色,构建精品零售业、TOD商业、社区商业、特色餐饮商业成线成片联动发展格局,提升区域商圈高品质水平。

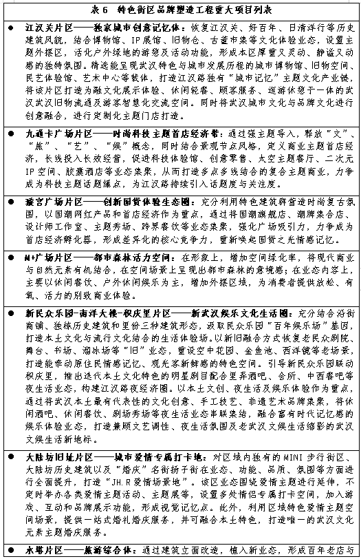
5.特色街区品牌塑造工程
对标成都太古里、柏林库达姆等国内外一流商业名街,加快商街提档升级,加强现代商贸业与文化、旅游、娱乐、科技等产业的深度融合,拓展消费体验,塑造街区品牌,推进“一街区一特色”建设。形成一批品牌辨识度高、各具主题特色、商业氛围浓厚的商业街区。
(1)中山大道欧亚国际 段改造工程
中山大道欧亚国际 段的商业应该充分利用本体历史文化资源与区位优势,面向城市休闲与都市旅游客群,通过体验化购物新兴商业逻辑打造具备文化体验感的娱乐,休闲,购物,旅游复合性商业街区。以重要品牌实体店集中展示为主要风貌,化身华中地区第一品牌的聚集地。同时,通过品牌的集聚作用,成为时尚潮流的风向标。最后,通过对包括水塔等项目的打造,成为承载武汉百年商业文化的长廊。
东段以欧亚国际 路-民生路为主体打造休闲乐购天地,规划形成游购娱为一体的主题性商业街区。在中山大道北侧,形成以水塔博物馆和绿地广场为核心吸引,以老字号集群,文化餐饮,品牌商业和露天市场趣味商业为支撑的旅游综合体;在中山大道南侧,形成以悦荟、大洋百货等5家集中式商业构成的核心购物集群,承载购物,休闲,娱乐,餐饮等旅游服务职能。同时以“地标、夜市、文旅”为特色,充分挖掘老汉口老城记忆与历史文化资源,在现有的商业街和老旧房子基础上培育建设一批高品位的文体休闲、小众美食、购物娱乐美食街、酒吧街,培育打造一批夜旅游、夜消费的拳头产品和消费项目,形成夜间消费新地标和“打卡地”,促进市民和游客从“夜间游玩”向“夜间消费”转变,构建城市夜市商贸繁荣的窗口。
中段以民生路-三民路为主体打造品牌体验长廊。以新建的时尚购物中心和民众乐园构成区域中心,打造武汉品牌旗舰店展示长廊,整体区域以品牌名店为主。通过大批品牌名店的展示功能和实际的商业功能,形成整体的氛围吸引和目的性停留。
西段以三民路-友谊路为主体打造优选购物之都。以提档升级的形式,调整区域的商业业态,形成武汉市最大的集前后台一体化的珠宝首饰消费集群。以集中式黄金市场、金银珠宝街形成目的性吸引,将中山大道消费者和旅游者向友谊路方向导入,联通中山大道与武广商圈。
(2)欧亚国际 路步行街改造工程
通过以文为魂、以旅为轴、以商为底、以科为基的整体策略,充分展现长江文化、汉口底蕴,实现文旅商科融合,将欧亚国际 路打造成能示范全国的、具有独一无二历史文化特色和旅游观光价值的中国极致城市体验街区。
在环境美化方面,快推进立体步行廊道、停车诱导系统、公共WIFI等项目建设,推动交通微循环调整,打造集灯光、标识、艺术空间等为一体的时尚、高雅的街区景观,形成欧亚国际 路整体化、连续化景观形象。在文化引领方面,借鉴巴黎香舍丽榭大街、纽约第五大道等优秀案例,以文化载体为依托,特性为手段,将汉派文化、码头文化、商贸文化、建筑文化等多类型文化内容负载到欧亚国际 路中,构建步行主轴的文化主题景观序列,凸显欧亚国际 路独特文化价值。在业态提升方面,整体形成以“文化+”为特征的,以商业服务、旅游观光、文化体验三大产业为核心,特色零售、精品购物、休闲娱乐、餐饮美食、潮流体验、旅游服务、观光摄影、特色民宿、文创体验、艺术展销等N项产业为拓展的产业发展体系。提升街区零售业态布局,加快引进国际连锁精品商业运营商、国际精品与快时尚品牌,擦亮“百年商业街”品牌。鼓励王府井百货、大洋百货、民众乐园等商贸载体转型升级,推动发展以文化、艺术、旅游等为特色的时尚经济、体验经济。借助老字号集聚优势,规划建设老字号专业街,做大做强老字号品牌,鼓励亨达利、精益、四季美等老字号企业设置具有老汉口文化特色的微型博物展览馆、传统工艺体验馆,开展老字号品牌的宣传推广工作,提升老字号一条街的文化品味和知名度。支持老字号跨界合作、发布“老牌新品”,鼓励其加强传统技艺和历史文化传承,加速与数字经济融合转型,引领市场新消费。


(3)西北湖特色美食街区改造工程
优化西北湖特色美食街区的业态布局,进一步放大其“吃”的标签,集聚各地特色小吃、招牌美食,将其整体打造成全国美食体验地。其中以花园道、雪松路为依托规划建设具有武汉风情的地标式美食街区,集合武汉乃至湖北的餐饮特色,使之成为展示“食在武汉”风采的窗口和载体。研究挖掘“食在武汉”以及餐饮老字号、特色名菜名点的文化内涵,开展十大名店、名厨、名菜系列评选和宣传推广,促进武汉与各地饮食文化的融合。推动特色小吃产业化经营,举办武汉美食节等大型节庆活动,推介本地餐饮品牌和美食企业,吸引世界知名菜系、风味食品集聚西北湖特色美食街区,推动饮食文化与休闲娱乐、旅游购物、民俗节庆等深度融合。开发以美食街区为背景或主题的文化产品,打响西北湖特色美食街区品牌。
启动谋划“酒吧一条街”升级改造工程,将其设计为以酒吧、餐饮互动体验式商业业态为主,穿插茶饮,歌舞演艺等休闲互动的商业空间,以动静相互矛盾形成冲击性的商业体验模式,形成高品位名酒步行街区。


(三)民生方面——构建社区商业生活圈
结合社区规模大小,合理规范布局社区商业。在大型社区集中培育现代化大中型社区商业中心,完善社区生活“一站式”服务功能;在一般居住区和城中村集中发展居住区商业,配备生活所需的基本商业服务功能和公共活动中心;在小型居住区和大型住宅楼宇配套邻里商业,落实使用频率较高的日常生活服务设施。加大社区菜市场、连锁生鲜超市、便利店等现代便利消费终端的社区覆盖率,解决菜篮子“最后一公里”问题,形成绿色、安全的生活必需品供应网络。
创新社区商业业态,提升服务水平。鼓励社区商业在综合超市、品牌专卖、中小型餐饮连锁、特色餐饮、健身中心、医疗服务、教育培训等生活服务类业态为主的基础上,积极拓展社区专业咨询中介、儿童娱教、文化艺术、信息服务以及交流平台等服务内容,打造多功能社区便民服务中心。引导社区商业业态融合创新发展,探索发展微业态融合模式,鼓励现代便利终端与网络商业结合发展,成为网络商业的实体店和配送平台,实现24小时零距离便民商业服务;同时大力倡导“电商+超市+社区”消费方式,通过直购、分销、拼团等社群营销,实现优质、便捷、安全消费。

(四)产业方面——提升优化三大特色产业
1.打造总部经济集聚高地
坚持内外源并重,引进与培育并举,大力引进国内外知名商贸业企业区域型总部、功能型总部,积极引进和集聚金融、商务、旅游、文化、新一代信息技术等支柱产业总部,加快引进培育融资租赁、人力资源服务、电子商务、文化创意、5G、区块链、生命健康服务、数字会展等新业态总部企业;培育有创新活力的成长性总部,支持综合实力强、发展潜力大的本土总部企业做大做强,促进总部经济结构优化升级,形成大企业顶天立地、中小企业铺天盖地的发展生态,带动全市商贸服务业跨越式发展。制定国内外高端商贸企业目录和引进措施,优先向入选企业推介商贸资源。加快组建总部企业协会、跨国公司总部联盟,增强总部企业的交流合作,搭建政府与企业长效对接机制。联合总部企业协会、中介组织和第三方权威机构,定期举行总部经济论坛、政策宣讲会、企业联席会等活动,营造充满活力的总部商贸氛围,全面提升我区总部在中部地区乃至全国的吸引力和影响力。
——提升楼宇管理和运营水平。盘活楼宇资源拓展空间,充分释放楼宇潜力,让总部企业进楼宇、优质服务进楼宇,促进楼宇经济与总部经济融合发展,打造“立起来的总部经济集聚区”。以楼宇经济信息化建设为抓手,搭建全区楼宇经济信息化系统,涵盖产业分布、企业走访、楼管助手、企业查询、经济指标等功能,可实时掌握全区商务楼宇基本情况和经济指标数据,打破楼宇静态运营弊端,形成畅通、高效、互动的现代化数字服务体系。对老旧楼宇开展提质升级工程,对功能落后的楼宇着力实施硬件设施改造,提高楼宇运营管理水平,导入优质总部企业,大力提升楼宇经济效益,实现旧楼换新机。鼓励新建楼宇开发商和运营商提高楼宇自持比例,引导投资建设楼宇配套服务专用设施,如员工餐厅、一站式服务中心、会议及商务活动中心等,开展专业化、个性化增值服务。倡导楼宇设施与空间的复合化利用模式,增加快餐店、咖啡厅、健身房等商业服务设施配置,通过提高楼宇商业环境品质,构建楼宇经济生态圈,打造集商务办公、休闲娱乐为一体的区域活力中心。
——强力推动金融总部机构进一步集聚。以解放大道、建设大道、金融街、基金小镇为战略发展载体,继续大力发展金融总部经济,重点吸引金融监管机构和银行、信托、基金、证券等现代金融机构入驻,进一步强化区域金融管理营运功能。加快越秀国际金融汇、中海国际中心等金融载体建设。加快建设金融信息网络、金融生态环境和社会信用体系,继续优化金融生态环境。
——培育壮大新业态总部企业。依托欧亚国际 经济开发区、基金小镇等新业态重点园区,打造新业态总部企业集聚区,建立完善园区公共创新和服务平台,促进研发、支付、营销、运营等总部经济高端要素集聚,打造新业态总部企业孵化中心,着重引进一批影响力大的新业态总部企业落户,建设华中地区新业态总部示范基地。对融资租赁、人力资源服务、文化创意、5G、区块链、生命健康服务、数字会展等新业态总部企业,在资金投入方面给予补助,在办公场地方面给予扶持,在人才建设方面给予支持,在引进领军人才方面给予奖励,切实推动新业态企业总部做大做强,促进新业态总部企业快速发展。
——集聚一批跨国公司区域性总部、功能性总部和中国500强全国性总部。发挥欧亚国际(中国)官方网站 的区位优势和产业基础,锁定国内外大型优质企业,实行“一企一策”,大力吸引世界500强入驻我区设立区域性总部,重点引进跨国公司华中总部研发、营销、结算等功能型总部,大力促进中国500强全国性总部大入迁,着重引进产业金融、服务外包、电子商务、高端信息服务和区块链项目,鼓励跨国公司和国内知名企业在欧亚国际 设立物流中心、采购中心、研发中心、中介服务中心、培训中心。鼓励跨国公司办事处、分公司逐步向跨国公司地区总部升级,形成具有决策、管理、研发、投资等高端职能型总部企业。分别组建跨国公司总部、大型央企总部和民营企业总部招商专责小组,实行靶向式敲门招商和区内重点企业“以商引商”,提高总部招商实效。出台统筹规范欧亚国际(中国)官方网站 各产业功能区总部企业引进工作的政策意见,形成总部经济协同发展机制。

2.推动会展经济提质增效
发挥会展业对其他产业的联动效应,促进会展业做大做强。一是推进会展业载体建设。加快武汉国际会展中心周边配套工程建设,增设智慧停车场,提升已有展馆的服务功能。二是壮大会展业主体。引进拓锐国际展览、欧亚国际展览等一批知名的国际会展企业,培育一批自有会展企业。支持武汉国际会展中心通过收购、兼并、参股等方式扩大规模、提升质量,打造具有国际竞争力的会展集团。三是瞄准优势产业。依托武汉雄厚的产业基础和良好的区位环境,从专业化角度塑造会展品牌,重点发展时尚展览展销会、高新技术产品展、特色消费展,继续办好汽车展、时装展、婚博会等品牌展会,以展促产。以会展为平台,引导专业市场向集商品展示交易、时尚发布、品牌聚焦、品牌培育、品牌交流推广等功能于一体的品牌孵化中心转型,打造现代展贸型专业市场。四是大力发展数字会展。创新会展发展模式,推动会展业数字化、信息化发展,大力发展会展新技术、新业态。加强三维虚拟仿真和体验技术、网络会展和交互技术、网络协作创新平台等技术的集成应用,推动虚拟会展、在线体验等新业态发展。支持线上企业服务实体展会,打造常态化交流对接平台,提高会展服务智能化、精细化水平。五是积极开展国际交流合作。以武汉国际会展中心为载体,加强与国际知名会展企业、国际会议组织、国家级行业协会的交流合作,积极承办国际性论坛、品牌展会、峰会等活动,打造多元共存、错位发展、功能齐全的全国一流会议会展功能区,进一步提升国际交往的承载力。在“十四五”期间力争将10个展览得到全球会展协会的认证,将10场国际性展览引进欧亚国际 ,推动会展业实现跨越式发展。
3.聚焦发展商务服务业
开展高层次、多门类、规模化商务服务体系建设,重点发展管理咨询、法律服务、人力资源、会计审计、评估认证等商务服务业,把欧亚国际 建设成为中部最具标志性和影响力的商务服务集聚地。聚焦全球服务机构、商务服务业细分领域的龙头企业和国内外大型企业,加大引进力度打造一批服务平台,面向武汉、长江中游城市群乃至全国提供多元商务服务。依托武汉人力资源服务产业园,推动人力资源服务产品和技术创新,积极发展高端人力资源管理服务,打造人力资源服务全链条生态圈,培育服务业发展新动能。注重发挥商务服务在决策咨询、产业融合、资源整合中的支撑和配套作用,进一步强化商务服务业对其他产业的支撑作用。
六、商贸业“十四五”发展保障措施
(一)加强贯彻落实
健全规划执行落实机制,制定规划落实年度计划,落实工作目标和任务,抓好重大项目建设和项目储备,对重点项目实行领导责任制,加强项目的筛选、策划、论证,对重大建设项目进行“一抓到底”的工作机制和“一事一议”的保障机制。积极通过多种媒体渠道进行政策宣介,引导市场主体和社会公众自觉参与规划实施,形成全社会共同推进规划实施的合力。
(二)完善政策支持
加大政府财政对商贸发展的支持力度,设立专项资金,通过创业基金、奖励制度、税收优惠、贷款补贴等方式支持商贸业自主创新、业态突破和集聚发展等。完善各项资金管理公开制度,保障资金使用规范化和高效化。鼓励创业投资机构、天使投资群和产业投资基金投资商贸创新项目。鼓励商贸企业通过知识产权质押融资和依法合规开展股权众筹融资等方式参与资本市场融资,支持创业担保贷款积极扶持符合条件的中小商贸企业。积极申请上级部门的专项资金扶持和政策优惠,扩大资金来源。加强宣传,鼓励商贸企业申请各类专项资金。积极引导多渠道社会资金支持电子商务、商贸流通信息应用及新兴消费等领域发展。加大对中央、省、市促进商贸发展有关政策的宣讲力度,加强对政策措施实施的动态跟踪和检查评估,确保政策措施落实到位。
(三)加强空间支撑
以武汉市总体规划为指导,加快落实全区商业网点规划。加强相关商业发展片区城市设计规划、城市更新规划等与全市商业网点规划的衔接,制定和修订相关规划时应充分征求各级商业主管部门意见,围绕土地供给、未利用土地、占补平衡等政策,推动规划对接、政策联动和资源共享。按照土地利用总体规划和商贸项目用地标准,对政府鼓励的重点或新型商贸业态设施项目予以重点支持、优先安排。落实新建社区商业和综合服务设施面积占社区总建筑面积的比例不得低于10%的政策,优先将农贸市场、社区菜市场和家政、养老、再生资源回收等设施用地需求纳入土地利用总体规划和城市总体规划并予以保障。加强规划研究,预留商业发展用地,优先发展代表新型消费模式的项目和业态。推行土地弹性管控和复合利用模式,适应业态融合发展趋势,为商业发展寻求灵活、弹性的增长空间。鼓励重点商业聚集区地下空间的综合利用,进行有前瞻性、人性化的统一规划设计,保障地下空间的合理开发。
(四)创新招商理念
树立全域招商理念,从招企业向招产业转变,招产业向招新兴产业转变;建立项目招商引资、项目开工促建、项目投入运营的“三段式”招商机制,确保项目投产达产;及时梳理产业链条,对优先承接产业链高端环节的龙头企业、核心项目,实施补链招商、强链招商和扩链招商;拓展信息搜索、沟通反馈渠道,建立高效的招商策划平台,提高招商效率。
附件:“十四五”商贸发展重点项目库


附件:
鄂公网安备 42010302000667号